넥스모스, 혈관성 치매개선 효능 新물질 ‘NXP032’ 발표

김영길 기자
| 입력:

국제 학술지 ‘사이언티픽 리포츠’에...경희대학교 김연정 교수팀과 공동연구

혈관성 치매, 동물실험서 "손상 신경혈관 완화-인지개선" 보고

넥스모스-경희대 김연정 교수팀과 공동...네이처 사이언티픽 최신호 게재



 

국내 연구진이 혈관성 치매 치료제 개발 가능성을 국제 학회에 보고했다. 

 

2일 DNA바이오연구 전문기업인 넥스모스(대표 심정욱-조강준)는 자체 개발한 DNA압타머 복합체인 신물질 NXP032가 혈관성 치매 동물모델에서 손상된 신경혈관을 완화, 인지기능 개선효능을 경희대학교 김연정 교수팀과의 공동으로 세계적인 과학저널 네이처(Nature) 자매지인 사이언티픽 리포츠(Scientific Reports) 최신호에 게재됐다고 밝혔다.

 

‘NXP032 혈관성 치매 동물모델에서 손상된 신경혈관을 완화, 인지기능 개선 효능 발견’(NXP032 ameliorates cognitive impairment by alleviating the neurovascular aging process in aged mouse brain, 26 May 2023) 제목으로 지난 5월 26일자 최신호 사이언티픽 리포트에 게재된 이번 연구는 혈관성 치매 동물 (마우스)모델에 NXP032를 직접 경구 투여, 진행했다는데 의미가 있는 것으로 평가된다. 

 

경희대 김연정 교수 연구팀은 기존 연구에서도 NXP032의 비타민C 항산화 기능 향상을 통해 노화 과정에서 발생하는 산화 스트레스의 효과적인 감소를 유도, 인지장애 개선에 대한 가능성을 입증한 바 있다. 

 

김 교수는 "현재 혈관성 치매를 근본적으로 치료하는 약은 아직까지 개발되지 않았다. 따라서 혈관성 치매 환자를 위한 새로운 방식의 효과적인 치료법개발이 절실한 상황"이라면서 "이번 연구결과는 치료약이 없는 뇌혈관 질환 환자의 인지기능 장애를 억제하는 데 크게 기여할 것"으로 기대했다.


▲사이언티픽 리포츠(Scientific Reports)에 게재된 넥스모스 치매관련 신물질 NXP032 실험 데이터(사진제공=넥스모스)/ NXP032는 노화된 쥐의 인지기능을 향상시킨다 (a) 수동 회피 테스트에서 노화된 쥐의 NXP032 치료는 대조군에 비해 체류 시간이 유의하게 증가 (b) Y-maze 테스트에서 NXP032 치료는 대조군에 비해 자발적 변경 행동력이 유의하게 증가. 

 

인지 기능에 미치는 영향을 확인하기 위한 마우스 실험에서 수동 회피 시험과 Y-미로 시험을 통해 NXP032가 노화된 마우스의 기억력 손상을 젊은 마우스와 유사한 수준까지 개선, 기억장애를 효과적으로 예방할 수 있음을 확인했다.  

 

또한 대뇌 피질의 미세혈관의 단편화를 억제하고 젊은 마우스의 미세혈관 길이와 유사한 수준으로 회복된 것을 통해 NXP032 치료가 노화로 인한 미세혈관 손상을 완화할 수 있음을 확인했다. 

 

특히 노화된 뇌에서는 혈액-뇌-장벽 (BBB) 손상이 발생하는데, 이 BBB의 손상 감소 여부를 확인하기 위한 혈소판 유래 성장인자의 발현 확인 실험에서 NXP032는 BBB 손상 역시 감소시킨다는 것을 확인할 수 있었다. 

 

추가적으로 NXP032가 해마에서 신경아교세포와 끈혈관(string vessels)의 생성을 억제함으로써 노화된 뇌에서 빈번하게 발생할 수 있는 염증과 혈류 장애 역시 감소시킬 수 있음을 확인할 수 있었다.

 

치매는 뇌 기능 손상으로 기억력과 인지 기능이 갈수록 떨어져 일상생활이 어려워지는 질환으로 최근 전세계적으로 치매 환자수가 계속 늘어나고 있다.  

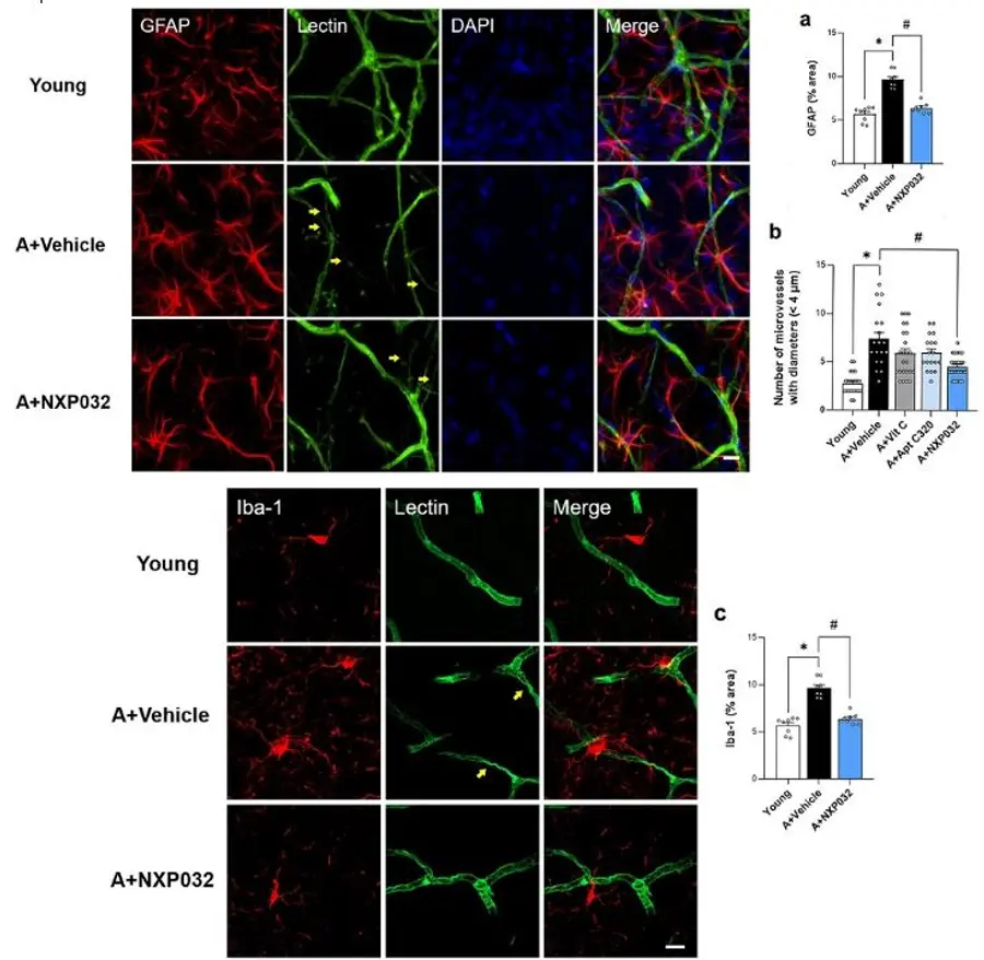
▲사이언티픽 리포츠(Scientific Reports)에 게재된 넥스모스 치매관련 신물질 NXP032 실험 데이터. 〈설명〉 NXP032는 노화된 쥐의 신경아교세포 증가를 조절 개선함. 사진은 별아교세포와 신경교세포의 마커인 GFAP 와 Iba-1이 염색된 마우스 뇌의 해마 CA1 부위 (a) 젊은 쥐에 비해 노화된 쥐는 GFAP의 발현이 높지만 NXP032 치료로 유의미하게 감소함 (b) 노화된 쥐에서 높게 발견되는 끈혈관 (직경이 4 μm 미만인 미세혈관, 사진의 노란색 화살표 부위)의 수가 NXP032 치료로 유의미하게 감소함 (c) 젊은 쥐에 비해 노화된 쥐는 Iba-1의 발현이 높지만 NXP032 치료로 유의미하게 감소함. 

 

알츠하이머병으로 알려진 퇴행성 뇌질환과 뇌혈관 질환에서 비롯되는 혈관성 치매가 대표적이다.혈관성 치매는 뇌혈관질환으로 인해 나타나는 치매로 현대인들은 여러가지 원인으로 발생하는 스트레스로 뇌 건강을 위협받고 있다. 적절한 관리가 이루어지지 않는 경우가 많아 주의가 필요하다. 

 

혈관성치매는 뇌로 가는 혈류가 감소하거나 뇌혈관이 터지면서 뇌혈관이 손상되는 게 주원인이기 때문에 혈액순환이 잘 되지 않으면서 뇌 기능 저하가 나타나 혈관이 막히는 뇌경색과 혈관이 터지는 뇌출혈로 인해 발생할 수 있다. 

 

또한 혈관성 치매는 뇌혈관 질환으로 인해 유발되기 때문에 고혈압이나 당뇨, 고지혈증, 심근경색의 위험 인자를 가지고 있다면 더욱 주의해야 한다.

 

넥스모스는 비타민C가 쉽게 산화되는 취약성을 극복하기 위해 DNA압타머를 이용하여 항산화 효능을 높일 수 있는 NXP032를 개발하였다.  

 


 

그동안 대표적인 치매 치료제의 경우, 도네페질과 같은 아세틸콜린 분해 효소를 억제하는 약물들이 처방되어 왔으나, 알츠하이머 이외에는 그 효과가 불확실하며 2019년 임상평가에서도 효능 입증에 실패함으로써 식약처는 도네페질의 적응증에서 혈관성 치매를 삭제한 바 있다. 

 

넥스모스 심정욱 대표는“한국 뿐 아니라 전세계에서는 급속한 고령화로 인해 치매 유병률이 지속적으로 증가하고 있으며, 사회적인 문제로까지 대두되면서 국가 차원의 치매 관련 대책이 필요하다. 지속적인 신약 연구개발과 기술적 차별성을 가지고 넥스모스 만의 다중기작 치매치료제를 개발하고 있다”고 전했다.

 

넥스모스는 비타민C의 항산화 효능을 높일 수 있는 DNA 압타머 복합체를 개발한 바이오전문 연구기업으로, DNA 압타머를 통해 산화를 지연 또는 억제시킴으로써 항산화 물질의 안정성과 효능을 극대화시켜주는 원천물질인 압타민을 세계 최초로 개발하여 원천기술을 보유 중이다. 

 

현재 넥스모스는 혈관성치매를 포함한 파킨슨병 및 알츠하이머, 인지기능 개선 치료제의 파이프라인을 보유하고 있다. DNA 항산화 물질 ‘압타민C’도 미국 FDA로부터 안전 원료 인정 획득에 성공한 바 있다.

  

■ 인지기능저하 치매 질환 비율


최신뉴스
×